欢迎登录景德镇市自然资源和规划局
@国务院 我来说
|
地质灾害预警预报
|
加入收藏
|
设为首页
| |
用户空间
|
无障碍浏览
|
关怀版
网站首页
政务资讯
政府信息公开
政务服务
发展规划
政民互动
专题专栏
信用监管
首页
>
政务资讯
>
公告公示
>
部门文件
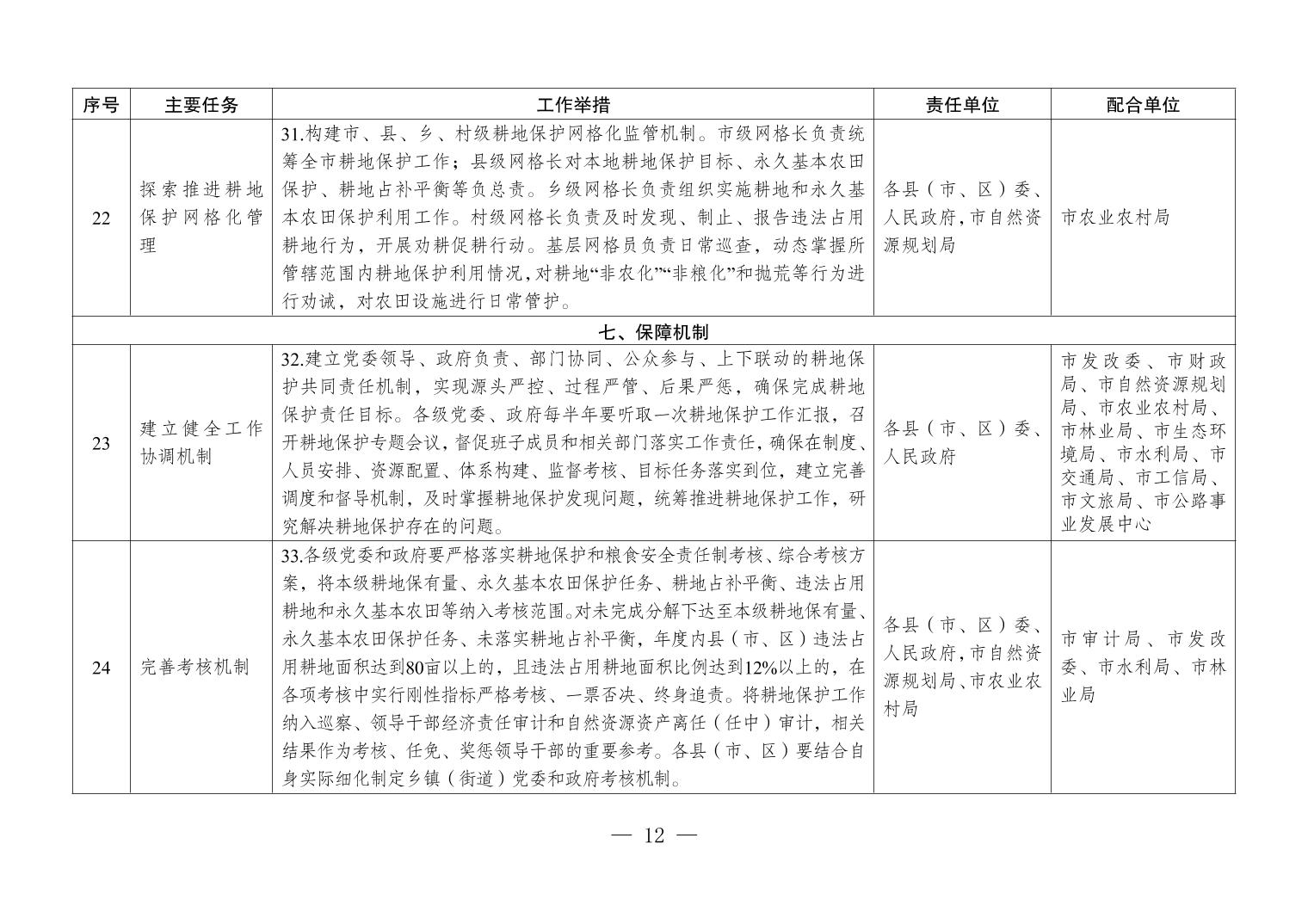
市委办公室 市政府办公室关于印发《景德镇市耕地保护任务清单》的通知
来源: 景德镇市自然资源和规划局 2024-08-20 10:39
【字号
大
中
小
】 【
访问量:
】 【
我要打印
】【
关闭
】
相关文档:
相关附件:
景德镇市委办公室 景德镇市政府办公室关于印发《景德镇市耕地保护任务清单》的通知2024-8-7(1).docx
980127
市委办公室 市政府办公室关于印发《景德镇市耕地保护任务清单》的通知
20
景德镇市自然资源和规划局
2024-08-20
711
部门文件