欢迎登录景德镇市自然资源和规划局
@国务院 我来说
|
地质灾害预警预报
|
加入收藏
|
设为首页
| |
用户空间
|
无障碍浏览
|
关怀版
网站首页
政务资讯
政府信息公开
政务服务
发展规划
政民互动
专题专栏
信用监管
首页
>
政务公开
>
法定主动公开内容
>
行政执法
>
行政执法
公开方式:
主动公开
有效期:
长期有效
公开时限:
长期公开
公开范围:
面向全社会
信息索取号:
MB156924X/2024-09682
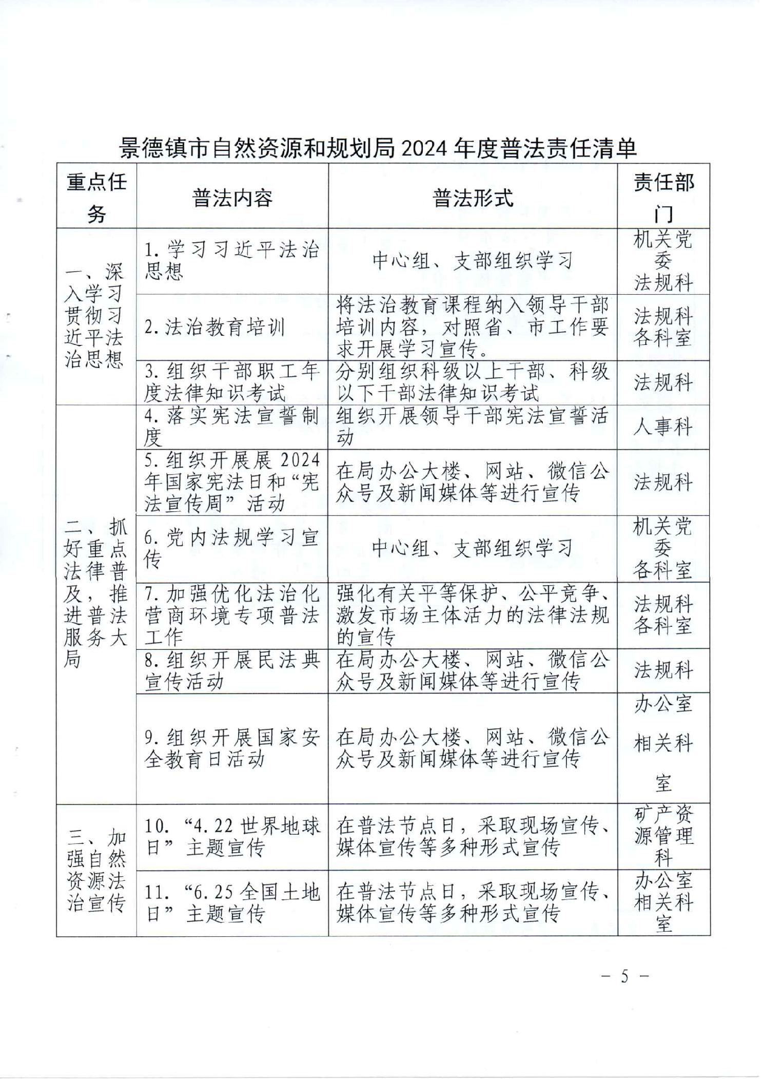
景德镇市自然资源和规划局2024年度普法要点
来源: 景德镇市自然资源和规划局 2024-05-13 11:34
【字号
大
中
小
】 【
访问量:
】 【
我要打印
】【
关闭
】
景德镇市自然资源和规划局2024年度普法责任清单.doc
相关文档:
相关附件:
963226
景德镇市自然资源和规划局2024年度普法要点
20
景德镇市自然资源和规划局
2024-05-13
12635
行政执法