欢迎登录景德镇市自然资源和规划局
@国务院 我来说
|
地质灾害预警预报
|
加入收藏
|
设为首页
| |
用户空间
|
无障碍浏览
|
关怀版
网站首页
政务资讯
政府信息公开
政务服务
发展规划
政民互动
专题专栏
信用监管
首页
>
政务资讯
>
地质灾害预警预报
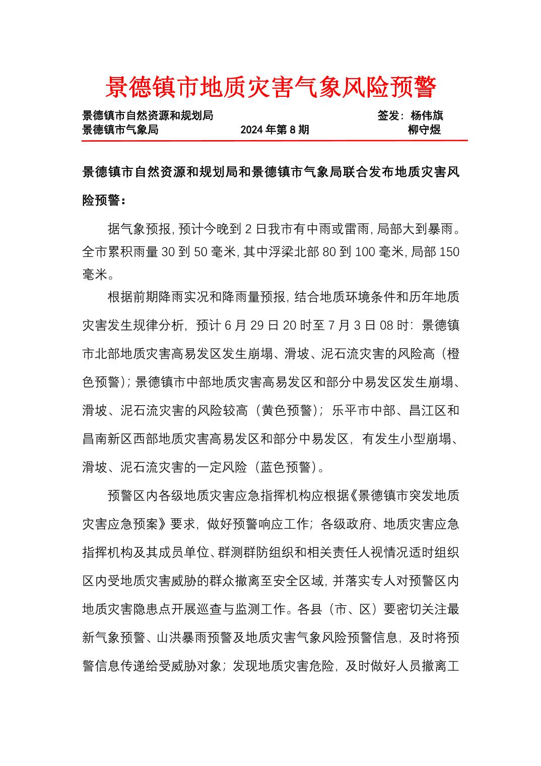
地质灾害气象风险预警2024年第8期
来源: 景德镇市自然资源和规划局 2024-07-01 09:28
【字号
大
中
小
】 【
访问量:
】 【
我要打印
】【
关闭
】
相关文档:
相关附件:
971009
地质灾害气象风险预警2024年第8期
20
景德镇市自然资源和规划局
2024-07-01
705
地质灾害预警预报